
液壓行業作為機械行業的一個分支,在工業自動化中有著舉足輕重的地位,液壓較傳統機械行業而言,他的優勢是傳統機械行業所無法取代的。液壓的功率密度大,在大動力,重型設備行業更是無所匹敵。作為一名合格的液壓工程師,,不僅能讀懂液壓原理圖,還要能根據設備要實現的自動化功能設計出液壓原理圖,計算所需參數的能力。這是考驗一名液壓工程師技術水平的直接體現。
這里我找一個液壓試驗臺的原理設計過程來為大家列舉液壓原理圖的一般設計流程,來拋磚引玉,希望對大家學習液壓知識有所幫助。在這里我先說明一點,液壓系統原理圖設計方法不是僅僅局限于我所列舉的實例,各個行業不能一概而論,我所舉得例子只是一般的設計方法,大家只能參考一下,實際工作中遇到的具體問題還要具體分析。
客戶想要擁有一臺能實驗插裝式液壓單向閥,壓力繼電器,壓差發訊器的試驗臺,結構要緊湊,能防塵等要求。總的來說,這個實驗臺是很簡單的,原理也比較簡單,但是麻雀雖小五臟俱全,按照一般流程,分析過程一點都不能少。
一:工況分析
該試驗臺沒有油缸和馬達,只是簡單的單向導通閥的實驗,所以這里我們忽略對執行機構的分析。
由于系統負載只是單向閥和壓力繼電器等,只要壓力足夠打開閥即可。
二:系統參數確定
單向閥開啟壓力一般都不大,一般比較大的開啟壓力也只有0.5MPa,考慮到設計時應留出一定壓力余量,我們計算按1MPa來算。系統流量按閥的額定流量來定,使用的閥的最大流量為40L/min。考慮到系統容積效率等,計算按45L/min計算
系統功率P=(Qxp/60 )/0.8 (KW) Q—L/min p—Mpa
計算得到P=0.94KW,選取電機功率1.1KW
三:系統方案擬定
1. 系統形式的確定
系統形式大體分為兩種,開式和閉式系統。常規工業液壓系統一般都是開始系統,閉式的比較少,一般工程機械多采用閉式系統。這個試驗臺采用開始系統。
2. 液壓泵的確定
系統原理簡單,壓力流量無特殊要求,只要一臺小排量齒輪泵就可滿足要求,因此也沒有必要選用價格昂貴的變量泵。齒輪泵相對價格低,首先考慮選用。
四:系統原理圖擬定
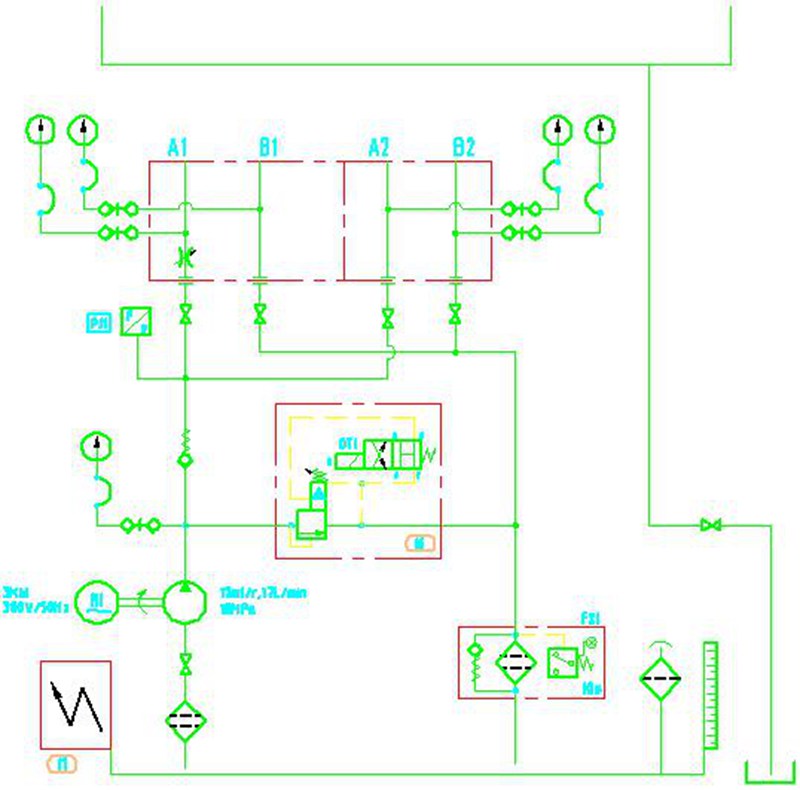
系統要滿足基本的壓力調節,因此溢流閥必須要有,要滿足壓力發訊,壓力繼電器要有,流量要可調,可調節流閥要有,要顯示測試口的壓力,因此壓力表要加,而且進油口和回油口都要加。
其他附件如吸油過濾器,球閥,回油過濾器,空濾器,液位計等都要加。考慮到測試臺實驗時會有油液泄漏,為避免污染試驗臺諸位環境,應考慮加接油槽
試驗臺結構設計中要考慮操作臺的漏油板和接油盤,這樣在實驗過程中或拆換閥的過程中泄漏的油液就被收集起來,經過過濾器后再次回到油箱循環利用。
原理圖擬定如下:
關健字:
液壓試驗臺
液壓測試臺
葉片泵試驗臺
液壓泵馬達試驗臺
齒輪泵試驗臺
液壓軟管試驗臺
多路閥試驗臺
電磁閥測試臺
液壓閥試驗臺
液壓油缸試驗臺